登录 注册 

欢迎光临维宠宠物导航网!

维宠宠物导航网

153-2012-0258

Industry
产业+

标准 您的位置:首页 > 产业+ > 标准

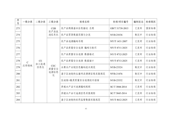
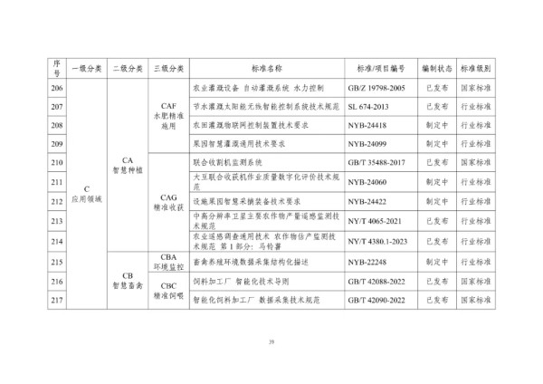
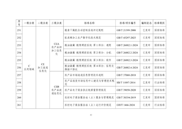
农业农村部发布《智慧农业标准体系建设指南》

2025-11-11 1415 返回列表

来源:山东省兽医协会

为推进智慧农业产业发展,加快构建我国智慧农业标准体系,提升标准化工作水平,夯实标准在推进智慧农业建设中的基础性、引领性作用,农业农村部农业信息化标准化技术委员会组织编制了《智慧农业标准体系建设指南》,经征求各方意见、修改完善后,现予发布。

特此公告。

附件:智慧农业标准体系建设指南



农业农村部农业信息化标准化技术委员会

(农业农村部信息中心代章)

 2025年11月7日


来源:农业农村部


你觉得这篇文章怎么样?

00

二维码
维宠宠物导航网 电话:153-2012-0258 电话:155-0222-3953 邮箱:594036387@qq.com 地址:天津滨海新区烟台道15号办公楼5-506室

天津维宠网络科技有限公司 版权所有 © 2019 Inc.

 津ICP备19008835号 技术支持 网站地图