来源:中国兽医协会
第三届中兽医药 传承创新发展论坛
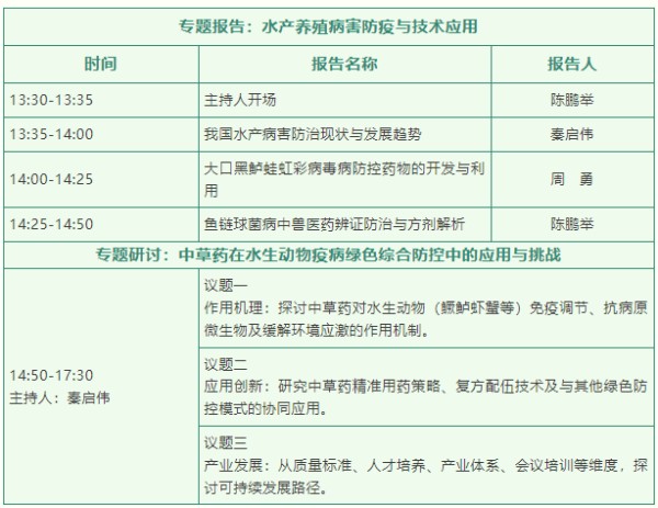
一、论坛信息 论坛时间: 2025年11月13日-15日 论坛主题: 在变局中共创中兽医药未来 论坛地点: 中国·郑州 黄河迎宾馆(郑州市惠济区迎宾路1号) 报到地点: 郑州·黄河迎宾馆签到处(9号楼) 二、日程安排 11月13日 13:30-18:00 一层牡丹厅 第二届畜牧兽医企业家创思讲坛 邀请多家养殖企业、动保企业管理者以及兽医,旨在推动兽医、兽药、养殖业产业链协同来提升行业竞争力,促进构建技术先进、生态优先、资源节约、绿色低碳畜牧兽医产业新格局。 11月14日上午 8:30-10:00 一层报告厅 开幕式及主题报告 邀请院士及中兽医药行业专家从政策法规、动物健康管理新理念、交叉学科研究、产业发展变革等多角度进行主题分享。 11月14日下午-15日上午 专场技术报告与研讨 1.中兽医药在家禽疾病防控中的作用与方案解析专场 2.中药材、兽用中药与中药资源专场 3.猪健康管理与绿色养殖专场 4.反刍动物健康养殖与中兽医药应用实践专场 5.水生动物疫病防控研讨会 三、专场课程内容 (具体课程以现场公布为准,点击标题查看详情) 畜牧兽医企业家·创思讲坛 猪健康管理与绿色养殖专场 11月14日下午 11月15日上午 中兽医药在家禽疾病防控中的作用与方案解析专场 11月14日下午 11月15日上午 中药材、兽用中药与中药资源专场 11月14日下午 11月15日上午 反刍动物健康养殖与中兽医药应用实践专场 11月14日下午 11月15日上午 水生动物疫病防控研讨会 四、专家阵容 (排名不分先后,依照授课顺序介绍) 魏战勇 河南农业大学动物医学院 院长 李金龙 东北农业大学动物医学院 院长 贺俊畅 银发牧业养猪事业部 技术总监 曹 飞 四川省兽医协会中兽医分会 秘书长 华传仙 江西雪山牧业有限公司 技术总监 赵丽丽 浙江金大康动物保健品有限公司 总经理助理 刘桂兰 瑞普生物股份有限公司 研发总监 王一凡 河南牧业经济学院动物医药学院 副教授 王德云 南京农业大学 教授 王学兵 河南农业大学 教授/博导 郭世宁 华南农业大学 教授/博导 孙红祥 浙江大学 教授/博导 汪德刚 河南牧业经济学院 教授 郝宝成 中国农科院兰州牧药所 副研究员 王 芳 河南农业大学 刁有祥 山东农业大学 教授 韩文登 中国兽医协会中兽医分会 副会长 山东省兽医协会中兽医分会 会长 张红英 河南农业大学 教授 李富言 山东富言禽病研究院 教授/院长 张景艳 中国农业科学院兰州畜牧与兽药研究所 副研究员 李定刚 河北农业大学 正高级兽医师 于文会 东北农业大学 教授 司红彬 广西大学 教授 乔宏兴 河南牧业经济学院 教授 邱深本 广东科贸职业学院 教授 王兰波 河北锦坤动物药业有限公司 技术总监 舒 刚 四川农业大学 副教授/副系主任 史万玉 河北农业大学 教授 曾建国 湖南农业大学动物医学院 教授/博导 康利平 中国中医科学院中药资源中心 业务办主任 郭 群 西安国联质量检测技术股份有限公司 兽药技术负责人 李 科 山西大学 教授 范明夏 河南炎黄生物工程有限公司 研发总监 杨彦平 康璞基石(陕西)健康生命科技有限公司 总经理 董 虹 北京农学院动物科学技术学院/动物医学院 副院长 宋安东 河南农业大学研究生院 院长/教授 王建锋 吉林大学“唐敖庆学者”领军教授/博士生导师 董诚明 河南中医药大学药学院教授/博士生导师 王胜义 中国农业科学院兰州畜牧与兽药研究所 副所长 汤法银 河南牧业经济学院动物医药学院 院长 河南省中兽药经典名方传承与创新工程技术中心 主任 王帅玉 中国农业大学动物医学院 副教授 教学动物医院内科/中兽医门诊医师 樊克锋 河南牧业经济学院 教授 河南省九一中医药研究院 执行院长 李俊强 河南农业大学 副教授 王渭玲 西北农林科技大学 教授/博士生导师 殷 宏 中国农科院兰州兽医研究所 研究员/原所长 杨 斌 内蒙古自治区农牧业科学院兽医研究所 副所长 李文镇 现代牧业集团 有机大区总经理 李建喜 研究员 中国农业科学院兰州畜牧与兽药研究所 副所长 谷风柱 山东农业工程学院 研究员 陈鹏举 河南省现代中兽医研究院 院长 徐 闯 中国农业大学动物医学院 教授 华永丽 甘肃农业大学 教授 菅忆晨 河南农业大学动物医学院 在读兽医专业博士 严作廷 中国农业科学院兰州畜牧与兽药研究所 研究员/博士研究生导师 张 铁 河北农业大学 教授 买占海 新疆农业大学 副教授 王贵波 中国农业科学院兰州畜牧与兽药研究所 副研究员 郝智慧 中国农业大学动物医学院临床兽医学部副主任/中兽医药系主任/中兽医药创新中心主任 尹华江 四川省兴文县动物疫病预防控制中心 研究员 马 霞 河南牧业经济学院 教授 肖鉴鑫 四川农业大学 动物营养研究所 副教授 秦启伟 中国兽医协会水生动物兽医分会 会长 华南农业大学海洋学院 教授 周 勇 中国水产科学院长江水产研究所 副主任/研究员 五、参会攻略 会议报名 会议费包含听课证、会议材料、餐费等,交通和住宿自理。 参会报名咨询: 宣秋希 13716333588 交通信息 住宿预订 住宿咨询: 关丹丹 13739634991(中国兽医协会) 管经理 0371-66778555(黄河迎宾馆) 继续教育学分 报名本次大会可获得继续教育学分! 点击图片可查看学分获取攻略↓↓↓ 照片直播请扫码查看!




















































































