来源:宠物行业白皮书
白皮书团队讯,近日,全球制药巨头辉瑞与复星医药旗下控股子公司签署合作协议,辉瑞将获得其子公司自主研发的GLP-1R(口服小分子胰高血糖素样肽-1受体)激动剂(包括YP05002)及相关产品的全球独家开发、使用、生产及商业化权利。几乎同时,世界卫生组织发布了首个关于GLP-1类药物用于治疗肥胖的全球指南。这一系列动向,不仅反映了减肥药物市场的激烈竞争,也为正面临肥胖困扰的宠物健康领域带来了新的想象空间。

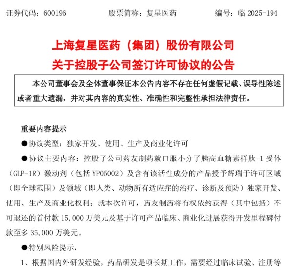
与辉瑞合作的复星医药,是一家全球化医药健康产业集团,其业务涵盖制药、医疗器械与医学诊断、医疗健康服务三大核心板块。根据复星医药公告,辉瑞制药与其旗下控股子公司重庆药友制药有限责任公司、上海复星医药产业发展有限公司共同签订《许可协议》。本次交易的主要标的,是药友制药自主研发的口服小分子GLP-1R(胰高血糖素样肽-1受体)激动剂。药友制药将授予辉瑞在全球范围内(人类及动物所有适应症的治疗、诊断及预防领域)对YP05002及含该活性成分产品的独家权利。而在此次合作中,药友制药预计将获得辉瑞1.5亿美元的首付款,以及在产品研发和商业化进展中最高可达3.5亿美元的里程碑付款。此外,基于年度净销售额的表现,药友制药还可能获得高达15.85亿美元的销售里程碑款项。

近年来,GLP-1受体激动剂已成为减肥和糖尿病治疗领域的热门靶点,而辉瑞在该领域的布局动作正持续引发行业关注。事实上,本次交易并不是辉瑞近期在GLP-1领域的唯一动作。2025年9月,辉瑞曾试图以73亿美元收购Metsera公司,以获得其多款GLP-1候选药物。由于诺和诺德的介入,两家公司竞相抬高收购价,最终辉瑞以超过100亿美元的价格胜出。这些举措的背后,是辉瑞在自研减重药道路上的不顺——此前辉瑞两款核心GLP-1候选药Danuglipron和PF-06954522先后因安全性问题终止研发,这使得辉瑞在减肥药市场近乎缺位。 值得关注的是,在复星医药的公告中,多次强调辉瑞获得许可的领域为人类、动物所有适应症的治疗、诊断及预防,并以括号的形式特别标注。此举或说明辉瑞的意图不仅局限于人类减肥药领域,在动物肥胖问题解决方案上,辉瑞也非常重视,试图尽力一搏。
随着全球肥胖问题的加剧,GLP-1类药物的市场前景备受关注。肥胖不仅是人类面临的健康挑战,同样困扰着大量宠物。根据《2024中国宠物体重状况调研报告》,中国家养宠物中,猫咪和狗狗处于超重或肥胖情况的比例在20~30%左右,并且多猫/多狗家庭中,猫咪和狗狗的超重肥胖情况高于单猫/单狗家庭。需要注意的是,宠物肥胖与人一样会导致产生潜在健康风险,如关节炎、糖尿病、心血管疾病等多种并发症。目前宠物减肥主要通过饮食控制和增加运动,药物治疗仍处于探索阶段。

在宠物减肥研究赛道中,竞争也很激烈。此前,诺和诺德依托司美格鲁肽,礼来凭借替尔泊肽占据减重药市场主导地位。而目前美国Okava Pharmaceuticals公司宣布启动一项针对猫咪的新型GLP-1减重临床研究,该研究代号为“MEOW-1”。据Okava公司介绍,MEOW-1是首个采用此类给药方式对家养宠物进行的体重管理临床试验。 当前,无论是人类肥胖治疗还是宠物肥胖问题,都逐渐成为社会关注的焦点。随着宠物肥胖问题日益突出,本次合作或将拓宽药物市场边界,也可能为全球数以亿计的“毛孩子”提供更科学的健康解决方案。巨头竞逐之下,宠物减肥领域正迎来新的突破窗口。