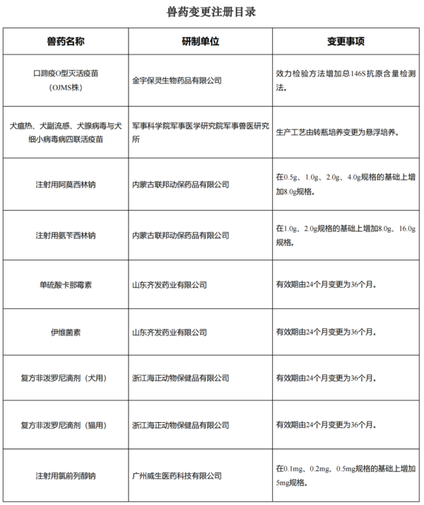
根据《兽药管理条例》和《兽药注册办法》规定,经审查,批准洛阳普泰生物技术有限公司等18家单位申报的猪塞内卡病毒胶体金检测试纸条等3种兽药产品为新兽药,核发《新兽药注册证书》,发布产品工艺规程、质量标准、说明书和标签,并发布卡洛芬的每日允许摄入量和最高残留限量(试行)及卡洛芬残留检测方法标准(试行),自发布之日起执行。批准金宇保灵生物药品有限公司等2家单位申报的口蹄疫O型灭活疫苗(OJMS株)等2种兽药产品变更注册,并发布修订后的工艺规程、质量标准、说明书和标签。批准内蒙古联邦动保药品有限公司等4家单位申报的注射用阿莫西林钠等7种兽药产品变更注册,自发布之日起执行。


来源:农业农村部